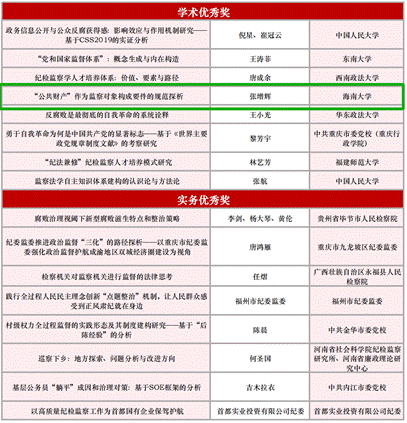
近期,在中国政法大学国家监察研究院主办的“习近平总书记关于党的自我革命的重要思想与中国纪检监察学自主知识体系构建”学术论坛暨第四届“纪检监察理论与实践优秀论文奖”征文评选活动中,公司2022级博士研究生张增辉撰写的论文《“公共财产”作为监察对象构成要件的规范探析》荣获优秀奖。
据悉,中国政法大学国家监察研究院自2021年起,围绕党内监督、国家监察、党的自我革命等纪检监察主题进行探讨并形成了以政治学、法学、纪检监察学、马克思主义等多学科交融为特色的论坛(征文)品牌,受到了学界和实务界的广泛好评,已成为目前国内纪检监察学领域最具知名度和学术影响力的征文品牌。第四届征文评选活动自2024年8月8日开展以来,得到了全国相关领域专家、实务工作者的积极参与,共收到论文310篇。本着客观、公正、回避、匿名原则,论坛邀请了28位来自高校及纪检监察实务机关的权威专家组成评审委员会,经过初评-复评-终评三个阶段,最终评选出一等奖1篇、二等奖3篇、三等奖6篇、优秀奖16篇(含8篇实务类论文)。
